去年销量暴增186%!海正生材从聚乳酸龙头,到3D打印领域新霸主
2025-06-20 IDOPRESS
3D打印耗材销量大增,海正生材(688203.SH)营收保持稳健增长,公司发展持续向好。
海正生材连续多年在国内聚乳酸市场保持市占率第一,龙头地位稳固。得益于下游应用的拓展以及持续增长的市场需求,2024年,海正生材3D打印耗材领域销量同比增长186%。该公司持续聚焦“黄金赛道”,未来有望获得更大发展空间。

3D打印耗材销量大增
海正生材成立于2004年,于2022年在科创板上市,是国内聚乳酸领域的头部企业。该公司主营聚乳酸的研发生产和销售等业务,其产品包括纯聚乳酸和改性聚乳酸,可应用于食品接触包装材料、纤维类产品、3D打印耗材、家居用品等领域。
根据公司披露,2024年海正生材的聚乳酸树脂产品销量较上年增长25.70%,创历史新高,并继续在国内聚乳酸市场保持市占率第一,行业地位进一步强化。从应用端看,3D打印耗材领域较去年增长185.67%,3D打印耗材销量约占公司总销量的20%左右,该公司预计2025年销量占比将进一步提高。
对于3D领域大幅增长的原因,海正生材表示,当前3D打印市场正处于高速发展期,市场潜力巨大。随着高速打印技术的革新,耗材市场需求强劲,聚乳酸在3D打印应用领域增长较快。海正生材在接受调研时表示,2024年全市场3D打印领域聚乳酸的消耗量在4万吨以上,未来几年该领域聚乳酸的用量可能达到10万吨。
竞逐新材料“黄金赛道”
据了解,聚乳酸是一种可生物降解、可工业堆肥的聚合物,是首批可与现有聚合物竞争的可再生聚合物之一,兼具透明度、光泽和硬度等功能特性,各方面优势突出,应用范围广泛。
由于人们对环境的日益关注,全球对生物塑料的需求不断增加,这为聚乳酸市场创造了增长机会。与此同时,各国政府为提高人们对使用生物塑料的认识而采取多项积极措施,也将驱动聚乳酸市场的持续增长。
中国自2020年起逐步升级“限塑令”,要求到2025年重点城市一次性塑料制品消费量显著减少。快递包装、外卖餐具等领域明确要求使用可降解材料,而聚乳酸因其良好的力学性能和环保特性,成为首选材料之一。此外,全球范围内,欧盟、美国等也通过立法限制传统塑料,鼓励生物降解材料的应用,进一步推动聚乳酸的需求增长。
根据贝哲斯咨询的数据,2024年全球乳酸和聚乳酸市场规模为46.3亿美元,预计在2024年至2029年复合年增长率将达到9.7%。广阔的发展前景将为海正生材等相关企业带来巨大的发展空间。
基于对市场前景的看好,海正生材此前已启动募投项目,积极扩充产能,以满足持续增长的市场需求。该公司在调研活动中透露,截至目前,公司年产15万吨聚乳酸项目土建工程基本完成,一期年产7.5万吨聚乳酸生产线设备正在安装中。
据了解,海正生材现有产能为6万吨,随着全资子公司海诺尔产能的进一步释放,全年纯树脂产量为5万吨,其中海诺尔产线负荷率达到91.13%,基本接近满产状态。随着新增产能的逐步释放,海正生材相关产品市占率有望保持领先,进一步巩固公司在行业内的龙头地位。
持续聚焦核心技术突破
为了提高聚乳酸的绿色替代和低碳环境效益,积极响应国内外“限塑禁塑”相关政策,海正生材在研发和生产中不断降低成本、提高生产效率、优化质量,持续推进可降解塑料替代工程。
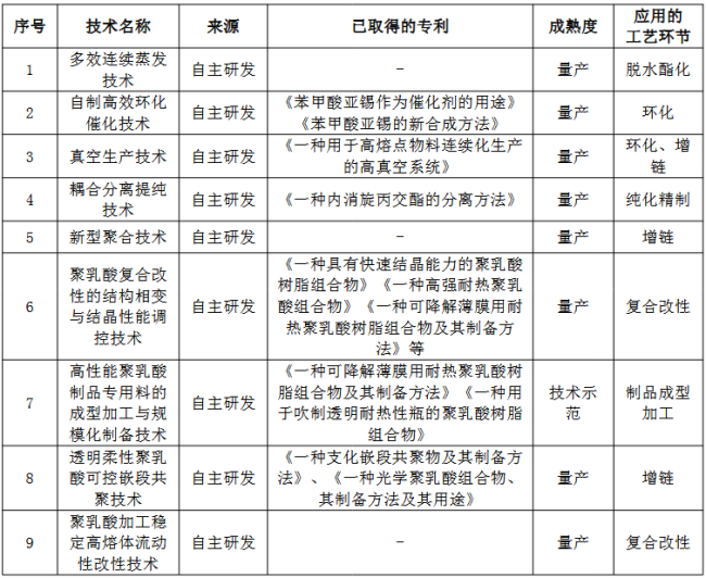
海正生材围绕聚乳酸及其生物基改性复合材料进行深入研发,对聚乳酸的生产工艺和装备技术进行优化升级,不断提高产品物理化学性能,实现了对产品指标的精准控制。此外,该公司还开发了满足不同加工工艺的专用树脂,并形成一系列核心技术,覆盖聚乳酸生产、复合改性和应用等环节。

凭借在聚乳酸领域持续多年的深耕,海正生材不断探索新的技术路径,针对不同应用场景,开发出具有特定性能的聚乳酸产品。根据公司披露,海正生材去年开发的REVODE161等专用树脂,成为推动3D打印耗材升级的重要力量。
自成立以来,海正生材一直专注于聚乳酸的研究和开发,是国内首家、全球第二家聚乳酸商业化生产企业。发展至今,该公司已形成10余种主要牌号,30余个细分聚乳酸牌号,全面覆盖下游客户对聚乳酸在物理性能、机械性能、加工工艺等方面的要求。
作为国内较早进入聚乳酸行业的企业之一,海正生材打通了“乳酸—丙交酯—聚乳酸”的全工艺产业化流程,掌握各个环节核心技术,率先实现聚乳酸产业链的完全国产化。
近期股价连续大涨
市场地位日益稳固,核心产品销量保持稳健增长,海正生材的营收数据也不断刷新纪录。2025年第一季度,海正生材实现营收2.05亿元,同比增长7%,营业收入创历史同期新高。并且,该公司的营收数据保持逐年增长的良好态势,由2020年的2.63亿元增长至2024年的8.45亿元。

不仅是基本面持续向好,海正生材近期还与市场热点“LABUBU”联系到一起。在社交媒体上,LABUBU可谓是一“布”难求,部分抢不到的消费者开始将目光放到了3D打印上。当LABUBU的风吹到了3D打印界,直接提高了市场对于海正生材的预期。
6月12、13、16日,海正生材的股价连续大涨,在调整两日后,今日该股再度冲高。截至6月19日收盘,海正生材涨10.76%,报14.62元/股。近6个交易日累计上涨超40%。

(责任编辑:zx0600)
