新闻
孩子总揉眼打喷嚏?苏老伯乳胶床垫,护有娃家庭安睡无忧
千亿铝业资产“曲线回A”,“魏桥系”张氏兄妹重回山东首富
铝价飙升,叠加一场巧妙的资本运作,撬动了惊人的财富。
湖南百亿盐业巨头,2.6亿跨界新能源!
随着主业表现乏力,雪天盐业试图通过加码新能源业务寻找业绩增长。
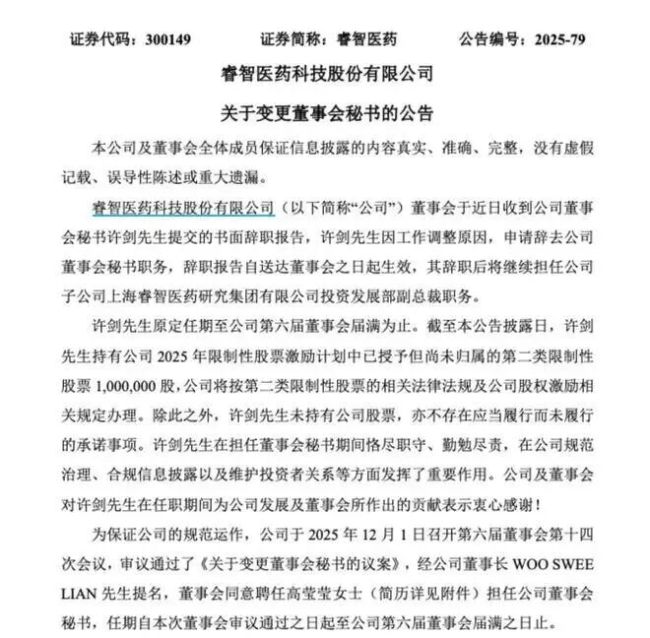
94年美女主持,被聘为上市公司董秘!
睿智医药(300149)聘任90后“跨界”女董秘高莹莹,曾任多年广播电台主持人。
顺丰控股董事会换届,候选人名单出炉
12月9日消息,顺丰控股发布董事会换届选举公告。
商务部:推动安世荷兰尽快派员来华 展现解决问题诚意
12月11日,商务部举行例行新闻发布会。新闻发言人何亚东回应了安世半导体相关问题。他表示,近日闻泰科技向安世荷兰的独立董事和股权托管人发出函件,邀请他们来华,就企业控制权及恢复供应链稳定与畅通进行协商,体现了解决问题的诚意
联合国官员:刚果(金)南基伍省冲突升级致74人死亡
新华社金沙萨12月8日电(记者史彧)联合国驻刚果(金)人道事务协调员布鲁诺·勒马基8日发布公告说,刚果(金)东部南基伍省近日发生的武装冲突持续升级,造成至少74人死亡。勒马基说,南基伍省多个地区连续数
莫斯科连日遭无人机袭击导致航班大面积延误或取消
新华社莫斯科12月11日电俄罗斯首都莫斯科市连日遭到无人机袭击,机场被迫实施空中管制,导致航班大面积延误或取消。莫斯科市市长索比亚宁在社交媒体发文说,10日上午一小时内,俄防空系统击落了4架飞往莫斯科
委内瑞拉谴责美军扣押油轮:掠夺能源的目的昭然若揭
新华社加拉加斯12月10日电(记者田睿)委内瑞拉外长希尔10日通过社交媒体发布政府公报,谴责美军在委内瑞拉附近海域扣押油轮。公报说,这是“无耻的盗窃”以及“国际海盗行为”。2024年美国总统选举宣传期
日本防卫省:日美在日本海上空举行联合训练
新华社东京12月11日电(记者陈泽安李林欣)据日本防卫省统合幕僚监部11日消息,日本航空自卫队与美军10日在日本海上空举行联合训练,共有8架飞机参加。消息称,航空自卫队派出3架F-35战斗机和3架F-






