2025年普通高等学校在青海招生录取控制分数线公布
2025-06-25 IDOPRESS
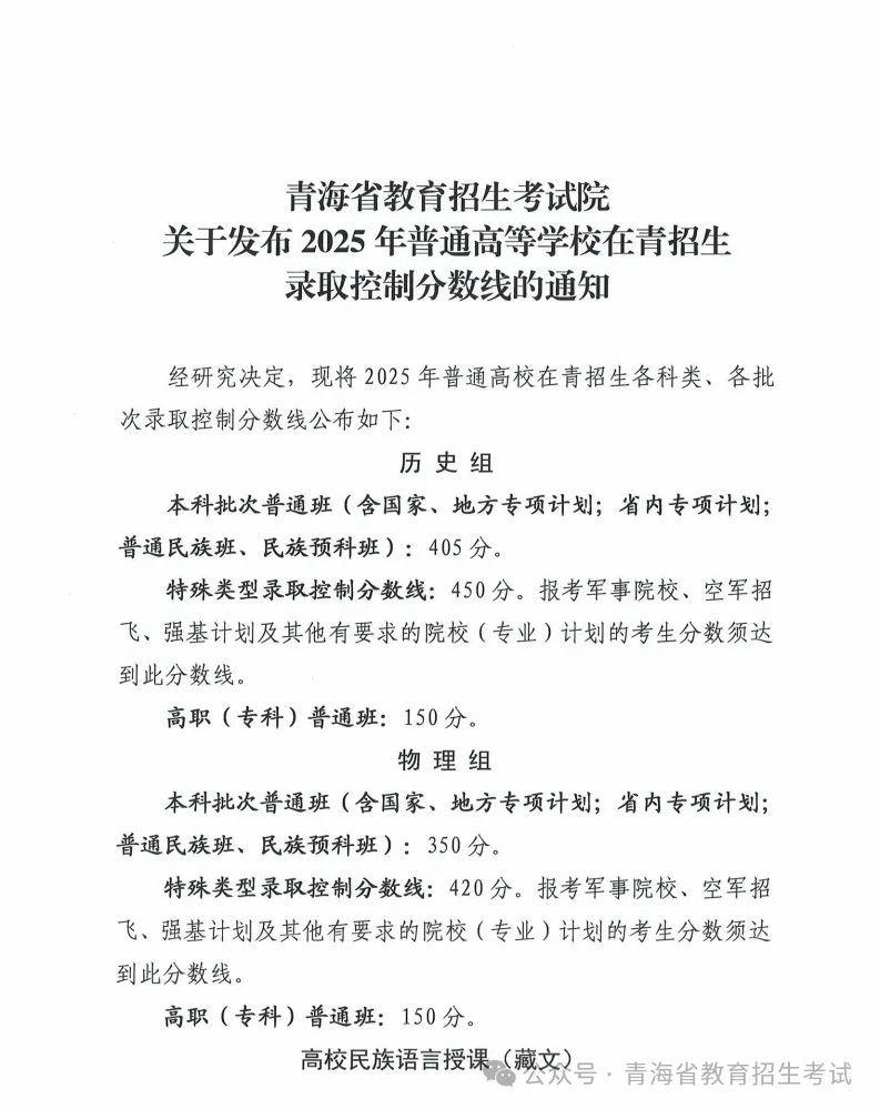
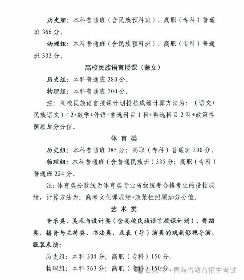
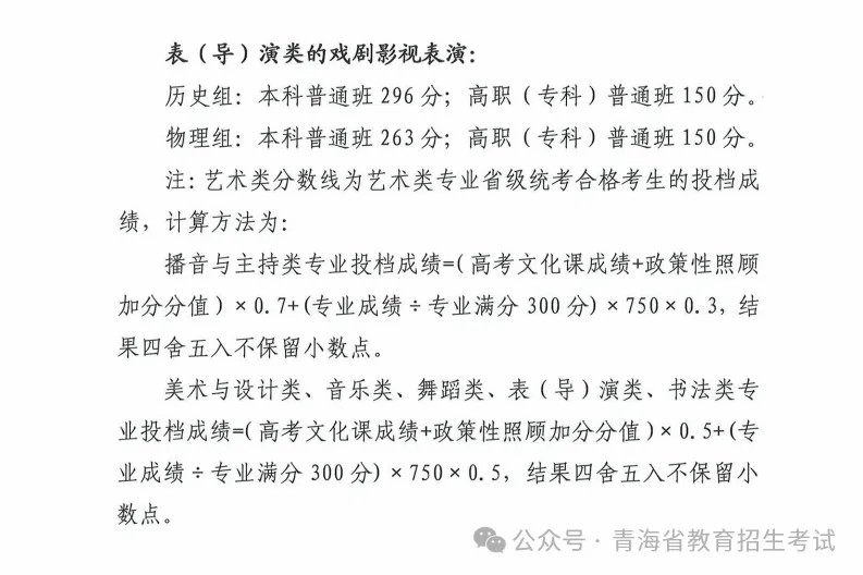
中新网6月25日电 据青海省教育招生考试微信公众号消息,青海省教育招生考试院发布关于发布2025年普通高等学校在青海招生录取控制分数线的通知,具体如下:



免责声明:本文转载自其它媒体,转载目的在于传递更多信息,并不代表本网赞同其观点和对其真实性负责,亦不负任何法律责任。 本站所有资源全部收集于互联网,分享目的仅供大家学习与参考,如有版权或知识产权侵犯等,请给我们留言。
2025-06-25 IDOPRESS
中新网6月25日电 据青海省教育招生考试微信公众号消息,青海省教育招生考试院发布关于发布2025年普通高等学校在青海招生录取控制分数线的通知,具体如下:


