今年以来,仅仅在中药领域,九州通至少成立了12家公司。
九州通密集设立中药相关公司,完善全产业链布局
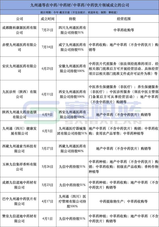
据赛柏蓝不完全统计,截至目前,九州通今年在中药板块已至少新设12家公司。从时间分布看,5月、6月为成立高峰,分别新增4家、3家。其中,7家公司的经营范围明确纳入“中草药收购”相关业务。
这一布局与九州通“三新两化”战略中“新产品”的方向相呼应。
九州通在2024年年报中表示,将继续加大新产品引进力度,精准引进契合九州通战略需求的高价值产品;进一步提升专业产品的运营推广能力,以“产品与渠道双驱动,品牌与销售双提升”为抓手,扩大CSO领域的市场份额。力争在未来三年内,使新产品相关业务的销售收入占比达到20%,毛利额占比达到50%。
作为近期新设立的两家企业,7月成立的成都隆科康源医药有限公司(四川九州通持股51%)与赤壁九州通医药有限公司(咸宁九州通持股95%),均将中草药收购纳入经营范围。而5月设立的玉林九信集祥香料有限公司(九信中药持股51%)已覆盖同类业务,上述新公司的设立将进一步完善九州通中药产业链的全国网络。
业内分析认为,赤壁九州通医药的设立有助于其完善区域医药供应链体系并深耕当地市场;成都隆科康源医药则是九州通与成都隆科和悦实业集团深化四川医药健康市场布局的关键落子。以赤壁为例,本地化公司的设立或许可以帮助九州通精准挖掘市场潜力,助力其扩大在湖北乃至全国市场的份额。

据赛柏蓝观察,九州通子公司布局呈现显著特征,如中药板块贯穿药材种植、饮片加工、物流配送至终端服务的全链条;并同步发展医疗器械、医美、健康管理等领域。
九州通在中药板块的公司成立主要围绕道地药材全产业链展开,中药材业务是其中药板块的核心之一,2024年中药业务销售收入达49.62亿元(含中药工业),同比增长18.14%;实现毛利额8.71亿元,同比增长12.22%。
以“道地药九信造”为品牌核心,九州通在中药领域形成“道地药材+智能制造+数字服务”的产业闭环,覆盖中药材资源、研发、生产、营销及电商等全链条。截至2024年末,旗下九信中药集团已在全国16个县市建立40余个中药材种植加工基地,强化源头资源掌控能力。
头部药商中药板块布局各有侧重,收并购、整合股权...
在医药行业的版图扩张与战略发展进程中,设立子/孙公司成为头部药企拓展市场的重要途径。本地化的公司能够更好地适应当地文化习俗及商业规则,有助于相关业务高效地开展。
赛柏蓝梳理发现,2025年来,不止九州通,上药控股、华润医药在2025年均围绕中药产业链关键环节密集布局,涵盖子/孙公司的成立以及股权整合等措施。
其中,华润医药主要通过收并购与合作深化中药领域的布局。一方面,华润三九完成对天士力集团28%股权的收购并成为控股股东。天士力旗下核心产品复方丹参滴丸等核心中药产品与华润三九OTC渠道形成协同;另一方面,华润医药商业与浙江震元合资成立华润震元医药(浙江),聚焦医药批发与中药材流通,并拓展浙江省内中药资源整合。
华润医药对中药板块的发展期待颇高,全方面布局中药全产业链建设,如上游建设药材资源掌控体系,不断扩大种植品种与种植面积,降低采购成本;中游加快布局趁鲜加工基地,加速中药创新研究与成果转化;下游对产品等级管理,不断提升营销效率等。
上海医药通过股权收购完善中药产品线,大品种大品牌战略成效显著。今年4月,上海医药以9.95亿元收购上海和黄药业10%股权,持股比例提升至60%并完成并表。上海和黄药业核心产品麝香保心丸等大品种与上海医药的中药资源形成协同,加速拓展下沉市场。
上海医药明确,2025年将夯实工业产业基础,提升中药、微生态、大健康等业务价值贡献,加强工商协同等。
从战略规划看,不少头部药商将中药业务作为重点。华润医药在2024年年报中明确,将通过多元方式推进滋补中药等领域布局,注重外延并购;上海医药提出聚焦中药等优势业务,创新产品品类,加快市场拓展,提供价值贡献。
政策层面持续释放红利,2025年3月,国务院《政府工作报告》明确提出完善中医药传承创新发展机制,推动中医药事业和产业高质量发展;同月,国务院办公厅印发《关于提升中药质量促进中医药产业高质量发展的意见》,从加强中药资源保护利用、提升中药材产业发展水平、加快推进中药产业转型升级等8个方面提出21项重点内容。
根据米内网数据,2025年国内中药市场预计整体规模将突破一万亿元。随着分级诊疗推进,基层医疗机构中药使用量逐步提升,这将进一步驱动各大药企加大在下沉市场中药领域的布局力度。
凭借资源整合能力与全产业链布局优势,头部企业在中药市场的扩容进程中,正以更快的节奏抢占先机。
(责任编辑:zx0600)
