万泰生物董秘递交辞呈,个人家庭原因离任,入职已近20年,持股市值超1400万元。
入职近20年董秘辞职
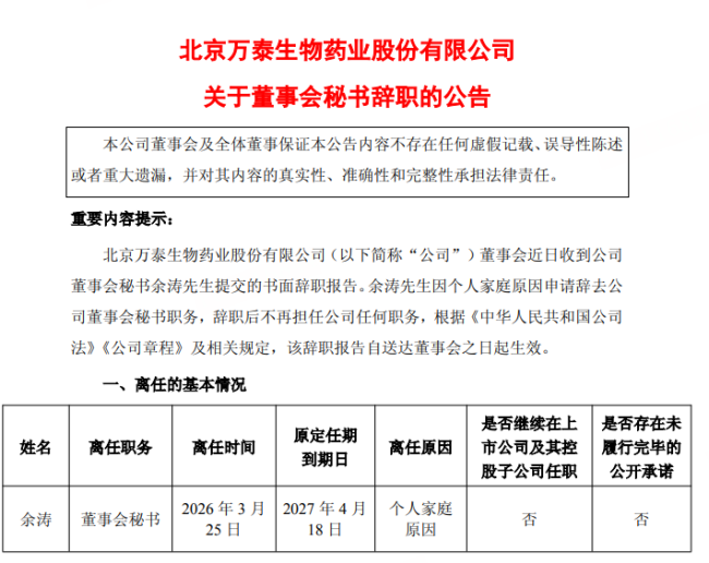
3月25日晚间,万泰生物发布公告称,余涛先生因个人家庭原因申请辞去公司董事会秘书职务,辞职后不再担任公司任何职务,该辞职报告自送达董事会之日起生效。

余涛直接持有万泰生物股份36.91万股。以万泰生物3月36日收盘价39.08元计算,余涛持股市值1442万元,万泰生物市值491亿元。
公开资料显示,余涛,1975年出生,中国国籍。曾任北京双鹭药业股份有限公司高级研发人员,北京科委生物中心战略研究部研究员、事业拓展部代理部长;2007年起就职于万泰生物,历任市场总监、商务拓展总监等。2023年8月,余涛被聘任为公司董事会秘书。
2024年,余涛从公司获得的税前报酬总额148.5万元。2023年,他的税前报酬为109.42万元。
近年来的业绩大下滑
值得注意的是,曾经凭借国产首款HPV疫苗风光无限的万泰生物,如今正经历业绩滑铁卢。
公司预计2025年年度实现归属于母公司所有者的净利润为-4.1亿元到-3.3亿元;归属于母公司所有者的扣除非经常性损益的净利润为-6.6亿元到-5.3亿元。

实际上,公司2024年业绩就已经大幅下滑,但仍保持归母净利润为正。当年实现营业收入22.45亿元,同比下降59.25%;归母净利润为1.06亿元,同比下降91.49%;扣非净利润为-1.86亿元,同比下降117.29%。
万泰生物近年来的业绩大下滑,与疫苗行业的巨变紧密相关。2025年国内疫苗市场整体承压,行业收入、利润均大幅下滑。公司二价HPV疫苗受默沙东九价HPV疫苗扩龄、政府采购大幅降价、消费需求不足等影响,导致公司二价HPV疫苗产品出现近效期无法销售、库存无法变现的不利影响。公司计提相应减值准备,预计影响净利润5-6亿元左右。
此外,诊断板块,受国家诊断试剂行业集采降价以及检验套餐解绑等医保政策影响,公司诊断收入及利润同比下滑。
加速开拓海外市场
近两年来,整个疫苗行业陷入价格混战,HPV疫苗、带状疱疹疫苗、流感疫苗等品类均受影响。在此背景下,各厂商纷纷压价抢占市场,即便利润微薄,也不愿被市场淘汰。
随着HPV疫苗逐步实现国产替代,品类价格战早已打响。作为最早实现上市的二价HPV疫苗厂商,万泰生物与沃森生物率先开启降价模式:沃森生物二价HPV疫苗中标价从2022年的245元/支降至2025年的27.5元/支,降幅接近90%;万泰生物同类产品则从每支超300元跌至不足30元,企业盈利空间被大幅压缩。
为应对二价HPV疫苗市场竞争压力,万泰生物正通过积极开拓国际市场与加速创新产品研发来破局,并已取得阶段性成效。在国际市场,其二价HPV疫苗2025年营收实现倍数级增长,目前已获20余国准入,并被纳入8个国家的免疫规划。公司正全力推进九价HPV疫苗的WHO PQ认证,借助已建立的全球化网络与前期国际化经验,有望更快推动该产品在海外市场的准入与拓展。
(责任编辑:zx0600)
