财经
王者十周年三星堆皮肤首曝 四款新皮肤来袭
可乐要加冰,乔妹在你心。我是小乔妹,每天为大家分享有趣的王者荣耀新皮肤、新版本和最新攻略。新的一周到来,王者荣耀即将迎来十周年庆重大版本,许多新皮肤和活动即将上线。25号登录游戏即可获得艾琳的十年之约专属新皮肤,建模形象非常漂亮
男子失联90小时 曾说要循着光下山 家属急盼消息
10月7日,29岁的饶某驾车抵达辉县市上八里镇上午峪村后,独自进山徒步。晚上8点,他通过电话告知农家乐老板陈先生自己迷路且手机快没电了,随后失联。截至11日下午2点,他已经失联超过90个小时
许思敏为娃哈哈原法务部长 升任集团总经理
宗馥莉于10月10日宣布辞去娃哈哈集团董事长等职务。次日,娃哈哈集团召开董事会,任命许思敏为集团总经理,但董事长职位仍然空缺。据消息人士透露,许思敏是宗馥莉的心腹之一。他此前担任宏胜集团法务部部长,是该集团的核心成员
德国总理公布多项措施 推动加沙重建
新华社柏林10月11日电(记者邰思聪李超)德国总理默茨10日说,加沙停火对中东乃至更广阔地区的人民来说都是好消息。为此,德国提出包括为获释人员提供医疗和心理支持、立即提供2900万欧元额外人道主义援助
印尼—中国法律、文化与投资研究中心在雅加达成立
人民网雅加达10月11日电(记者曹师韵)10月10日,印尼—中国法律、文化与投资研究中心在雅加达正式成立,旨在进一步深化中印尼两国在法律与投资领域的合作交流。成立仪式同期举行了“中国投资在印尼战略产业
开拓者队获NBA季前赛首胜 杨瀚森第三节独得14分
中新社纽约10月11日电 当地时间10日,在2025至2026赛季美职篮(NBA)季前赛中,波特兰开拓者队主场以124:123险胜萨克拉门托国王队,收获季前赛首胜。中国球员杨瀚森替补出战,为开拓者队贡献16分4篮板3封盖及1助攻,其
哈马斯官员称该派别准备放弃加沙地带治理权
当地时间10月11日,总台记者获悉,巴勒斯坦伊斯兰抵抗运动(哈马斯)高级官员巴塞姆·纳伊姆称,哈马斯准备放弃在加沙地带的治理权,但哈马斯成员不仅在加沙地带存在,也分布在约旦河西岸、约旦境内及海外地区。
想把粽子卖给“外国人”,五芳斋的国际化行得通吗?
在“A+H”上市热潮中,上市刚满3年的“粽子第一股”浙江五芳斋实业股份有限公司(下称“五芳斋”)也开始谋划自己的赴港上市事宜。
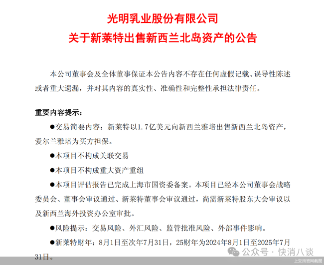
光明“甩包袱”、雅培接盘,另一种“双赢”
几年前大规模扩产带来的资产“包袱”,让光明乳业不得不以出售的方式来解决。
尼日利亚男子为赌手机扛400斤水泥被压死 悲剧引发关注
9月28日,尼日利亚一名年轻男子因打赌挑战头顶4袋水泥的画面曝光。事件发生在9月20日,这名男子与朋友打赌谁能扛起多袋水泥,胜利者将获得一部手机作为奖品。这名男子尝试用头顶起重达200公斤的水泥,这个重量几乎是男性平均体重的三倍







