健康
上海市侨联以侨为桥 多领域贡献侨界力量
中新网上海10月15日电(范宇斌)过去5年,上海市侨联以侨为桥,在服务高水平对外开放、加强海外联谊联络、高质量共建“一带一路”等领域贡献侨界力量。
烟台港中非件杂货航线成带货非洲“爆款热线”
中新网烟台10月15日电 (记者 王娇妮)记者15日从山东港口烟台港获悉,今年以来,该港中非件杂货班轮年运量已突破400万吨,同比增长53.5%,创航线开通以来历史新高。
多部门:到2027年底全国城市新增160万个直流充电枪
中新网10月15日电 据国家发展改革委网站消息,国家发展改革委等六部门日前印发《电动汽车充电设施服务能力“三年倍增”行动方案(2025—2027年)》(以下简称《行动方案》)。
减肥市场的下一个爆品,即将诞生?
每逢佳节“胖三斤”,在国庆+中秋超长假期后,多少人因旅游或家庭团聚的胡吃海塞而喊着要减肥?
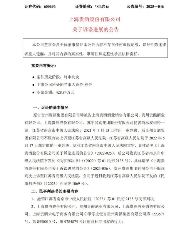
渡不完的劫:上海贵酒被判赔418万,退市风险骤然加剧
近日,上海贵酒(股票简称:*ST岩石)发布公告。
泰兰尼斯:“站得稳”还是“割得狠”?
泰兰尼斯,一双儿童鞋凭什么卖到奢侈品的价格?它真的是孩子成长路上的必需品,还是又一次精准收割中产焦虑的商业操作呢?
辉瑞首家妥协,美国降药价将如何影响全球创新药市场?
一场席卷美国的药品降价风暴终于在特朗普政府规定的“截止日”前取得进展。
兰蔻90周年活动 浏览器升级提示
亲爱的凤凰网用户:您当前使用的浏览器版本过低,导致网站不能正常访问
业主私挖地下室致楼房开裂 已被逮捕 房屋完成基础加固
安徽霍山一小区业主因私挖地下室导致楼房开裂,相关部门已采取措施。今年8月,该小区一楼业主私自挖掘地下室,造成楼栋内30余户房屋出现裂缝。接到举报后,当地政府迅速成立联合调查组,包括住建、城管和公安等部门,对事件进行了核查和处置
美财长说政府停摆开始影响国家经济 实体受冲击
美国财政部长贝森特表示,联邦政府“停摆”已进入第13天,开始对国家经济造成影响。贝森特在福克斯商业频道的一档节目中说,情况越来越严重,“停摆”已经开始影响实体经济和民众生活







