教育联盟
儿科药公司,发展遇困?
儿科药赛道如何蝶变?
近30亿元,天价离婚案
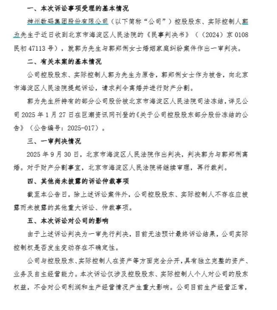
2025年A股“离婚案”再现,上市公司神州数码(000034.SZ)实控人郭为与郭郑俐因离婚涉及31.46亿元、1.16亿股股权而被视为“天价”。
45岁姚明开始领取NBA养老金 还有3名球员符合 中国篮球的国际视野
2025年NBA中国赛在澳门结束,期间姚明在接受采访时开玩笑说要和NBA球员工会执行董事伊戈达拉聊聊他的养老金问题。这句话引发了广泛关注,“姚明开始领养老金了”迅速成为热搜话题
网友川西偶遇骑马赶牛小女孩 威风凛凛又美又飒
近日,四川阿坝,网友自驾游偶遇骑马赶牛的小女孩,威风凛凛,又美又飒。...
韩22岁大学生在柬疑遭贩卖致死 高薪工作陷阱引发关注
近期,一名22岁的韩国大学生在柬埔寨遭遇绑架和勒索,最终被犯罪组织折磨致死的消息引发了韩国社会的广泛关注。这名学生于7月17日暑假期间入境柬埔寨,一周后家人接到电话,对方声称该学生“制造了麻烦”,并索要5000万韩元赎金
庆祝中瑞建交75周年:“抛锚歌单”中瑞当代艺术展在京启幕
人民网北京10月13日电(记者李琰)今年是中国和瑞士建交75周年,也是中瑞文化和旅游年。为进一步深化中瑞人文合作交流,由瑞士驻华大使馆与北京中间美术馆共同主办的“抛锚歌单”中瑞当代艺术展12日在北京启
中国机动车保有量达4.6亿辆 总量及增量均居世界首位
中新社北京10月14日电 (记者 郭超凯)中国公安部交通管理局局长王强14日在新闻发布会上介绍,截至2025年9月底,全国机动车保有量达4.6亿辆,其中汽车保有量达3.6亿辆,驾驶人数量达到5.5亿人,机动车、驾驶人总量及增
(经济观察)税收数据显示中国经济向好态势不断稳固
中新社北京10月14日电 (记者 赵建华)中国国家税务总局14日公布的税收数据显示,发票销售和税收收入增速双双稳步回升,特别是主要行业和税种均实现平稳增长,资本市场相关税收保持较高增速,房地产业相关税收降幅收窄
从这四个关键词,看全球药物研发管线的中国“成绩单”
随着国内医药创新的政策生态环境不断完善,创新药研发迎来快速发展,全球竞争力显著提升。
姚明回应养老金 聊退休保障引热议
北京时间10月12日,NBA中国赛期间,姚明接受了媒体采访。他提到见到许多老朋友非常高兴,并特别提到了刚刚退休后在球员工会工作的伊戈达拉(NBA球员协会执行董事)。姚明表示要与伊戈达拉聊聊养老金等事情,这一话题引发了外界的热议








