教育联盟
医保“组合拳”赋能基层医疗——让群众在“家门口”放心就医
基层是医疗卫生服务体系的“神经末梢”,是守护群众健康的第一道防线。为了进一步解决群众基层就医诊疗和医疗保障难点问题,更好发挥医保支持基层服务能力提升和促进分级诊疗作用,近期,国家医保局会同国家发展改革
越跌越有资金进场?一图看懂恒生科技的分歧时刻
2026年以来,恒生科技指数持续回调,区间跌幅接近30%,在全球主要科技指数中表现相对偏弱。
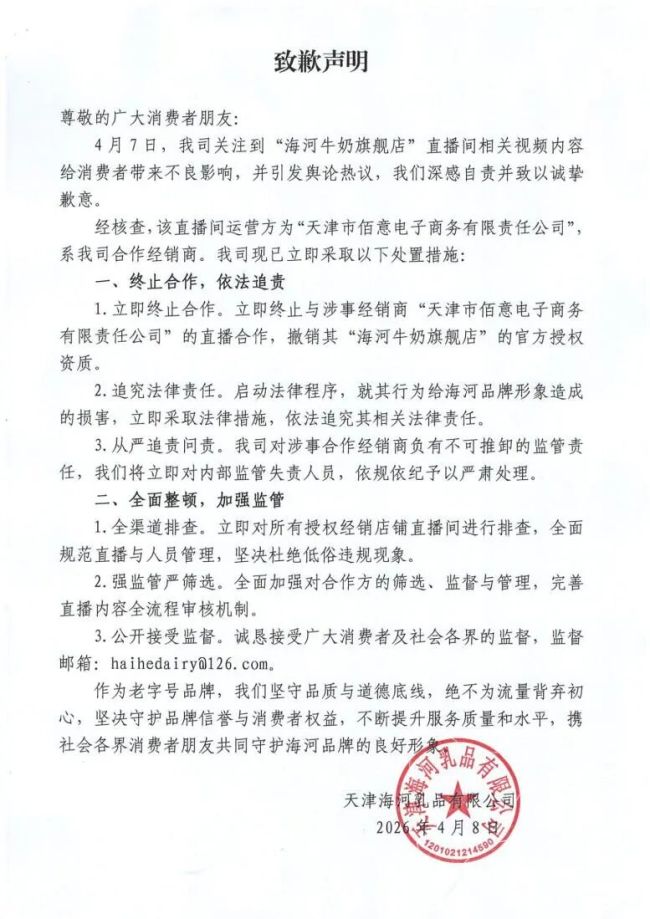
创立70年牛奶品牌直播间涉黄涉低俗,海河乳品董事长邹旸刚获“品牌领军人物”奖
手握“品牌领军人物”奖和“年度创新人物”的邹旸,在面对品牌负面事件时,将会采取什么样的措施,来挽回自身的形象,尤为重要。
暂缓洗车!北京下午还有雨,明起气温快速回升 周末适宜踏青赏花
昨天傍晚,一场春雨悄然降临京城,为大地带来生机。气象部门提醒,今天中午降雨会有短暂间歇,但下午到傍晚前后仍会出现分散性阵雨,雨量不大,但阴冷感明显。外出时请注意防雨并及时添衣保暖
伊朗常驻联合国代表:深切感谢中俄坚定立场获赞
伊朗常驻联合国代表伊拉瓦尼在安理会表决后的发言中指出,中国和俄罗斯对涉霍尔木兹海峡决议草案行使否决权,防止了安理会被滥用,坚定站在历史正确的一边
黄金ETF集体反弹,后市如何走?地缘缓和助推修复
地缘局势阶段性缓和,黄金资产迎来反弹修复。4月8日,美国与伊朗达成有条件停火两周,市场风险偏好明显回升。现货黄金价格重回4800美元/盎司上方,带动此前承压的黄金股及黄金ETF集体反弹,板块情绪同步回暖
面包车载学生超员上路,交警当场查处后暖心护送
3月12日16时43分许,台州交警直属二大队院桥中队执勤交警在路面巡查中,查获一辆违规超员接送学生的小型面包车。该车核载7人,实际乘坐9人,其中包含驾驶员1人、学生8人,属于明显超员交通违法行为,存在极大安全隐患。经查,驾驶人为接送放学后...
伊朗驻巴基斯坦大使:伊朗代表团9日晚抵达伊斯兰堡 展开严肃对话
伊朗驻巴基斯坦大使穆加达姆在社交媒体上表示,尽管以色列方面多次违反停火协议,伊朗代表团仍将于9日晚抵达伊斯兰堡。此次访问是应巴基斯坦总理夏巴兹的邀请,旨在就伊朗提出的10项停战条款进行严肃对话
央视曝光黑中医馆经营异常 涉事公司屡次违规
央视近日曝光了位于上海徐家汇一家藏身商场角落的“黑中医馆”骗局。该涉事机构为上海橘杏中医诊所有限公司。根据天眼查App的信息,这家公司成立于2024年1月,法定代表人是龙林海,注册资本为100万人民币,主要提供中医诊所服务
全红婵遭网暴事件或涉一200人微信群 法律严惩网络暴力
4月9日,检察日报对全红婵遭受网络暴力一事发表评论,强调网暴者躲在屏幕后“法不责众”的幻想在法律面前没有容身之处。4月8日,广东省二沙体育训练中心针对跳水运动员全红婵遭受网络暴力一事报警,并表示将通过法律途径追究责任






