酒店
2岁女童失踪超10天母亲发声 搜寻仍在继续
近日,四川凉山木里县2岁女童朵朵在家门口失踪的消息引起广泛关注。据家属透露,当地多部门成立联合工作组进行搜寻,但至今仍未找到朵朵,失踪已超过10天。小女孩名叫吴田雨(小名朵朵),年龄2岁1个月
利比亚民族统一政府与“特别威慑部队”在首都达成休战协议
新华社突尼斯9月14日电(记者黄灵)的黎波里消息:利比亚民族统一政府与“特别威慑部队”13日达成休战协议。利比亚国家最高委员会14日对此表示欢迎,说此举有助于缓解首都的黎波里的紧张局势。利比亚国家最高
澳大利亚拟巨资打造核潜艇船坞
新华社北京9月14日电澳大利亚政府14日说,澳大利亚将投入120亿澳元(约合80亿美元),升级改造位于西澳大利亚州的亨德森造船厂。澳大利亚计划用20年时间,将该设施打造成为“澳英美联盟”级核潜艇的维护
韩国媒体:韩方将调查其公民在美被拘留期间人权遭侵害事件
新华社首尔9月14日电(记者张粲孙一然)据韩联社报道,韩国外交部14日就韩国公民日前在被美国移民与海关执法局拘留期间遭遇人权侵害一事表示,将彻底调查相关问题并采取必要措施。报道援引韩国外交部相关人士的
国家统计局:1—8月份全国房地产开发投资60309亿元
中新网9月15日电 据国家统计局网站消息,国家统计局15日公布2025年1—8月份全国房地产市场基本情况。
真的建议:这8类人要少喝咖啡!
对于现代人来说,咖啡已经逐渐成了流行饮品,更是很多上班族每日必备的“续命神器”。
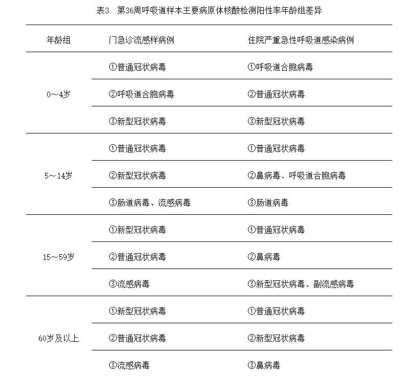
中新健康丨呼吸道疾病又来袭 专家提醒婴幼儿家庭筑牢这几道防线
中新网北京9月15日电(记者 张尼)“成人感染呼吸道合胞病毒后可能不会有太严重的临床症状,就是有点嗓子疼、咳嗽,但是当把病毒带给婴幼儿后,孩子有可能产生比较严重的症状,5岁以下儿童对病毒易感,2岁以下被感染
萤火虫、观月球、探秘境 山西科技馆开启“科学奇妙夜”
中新网太原9月15日电 (记者 胡健)全国首个科普月到来之际,山西省科技馆14日晚举办“科学之夜”活动,该活动旨在为亲子家庭打造一个与众不同的、充满惊奇与探索的科学奇妙夜。
节前旅游市场热度升温 错峰游火热
央视网消息(新闻联播):暑期结束,然而旅游市场热度不减。9月以来,赏秋游、错峰游使人们避开客流高峰收获更佳的旅行体验。
转型拓发展 三晋谱新篇 向绿而兴 内蒙古绘就发展新蓝图
央视网消息(新闻联播):“十四五”期间,山西、内蒙古坚定不移以生态优先、绿色发展为导向,推动资源型经济转型发展,实现经济发展与生态改善双赢。






