创新科技
广西“最美铁路人”高明伟:21年守护 1.3万次暖心出手
中新网南宁9月23日电 题:广西“最美铁路人”高明伟:21年守护 1.3万次暖心出手
今晨北京能见度不佳 白天晴天在线气温回升最高气温可达27℃
中国天气网讯 今天(9月24日),北京天气以晴到多云,气温升高,今天最高气温可达27℃。此外,今晨北京大部有轻雾或雾,能见度不佳,早高峰出行需注意交通安全。
破解博物馆“一票难求”,有啥妙招?
编者按 7046家!免费开放率91%以上!全国备案博物馆最新数据公布。 近年来,全国各地好看又好玩的博物馆越来越多。人们到此除了看展,还可以看演出、做手工、买文创,甚至跨越千年,与古人“对话”。这些新玩法,增强
OpenAI进军硬件赛道,为何“钦点”立讯精密?
据悉,近期OpenAI进一步发力智能硬件,并和“果链”巨头立讯精密达成协议,双方将一同打造一款消费级设备。
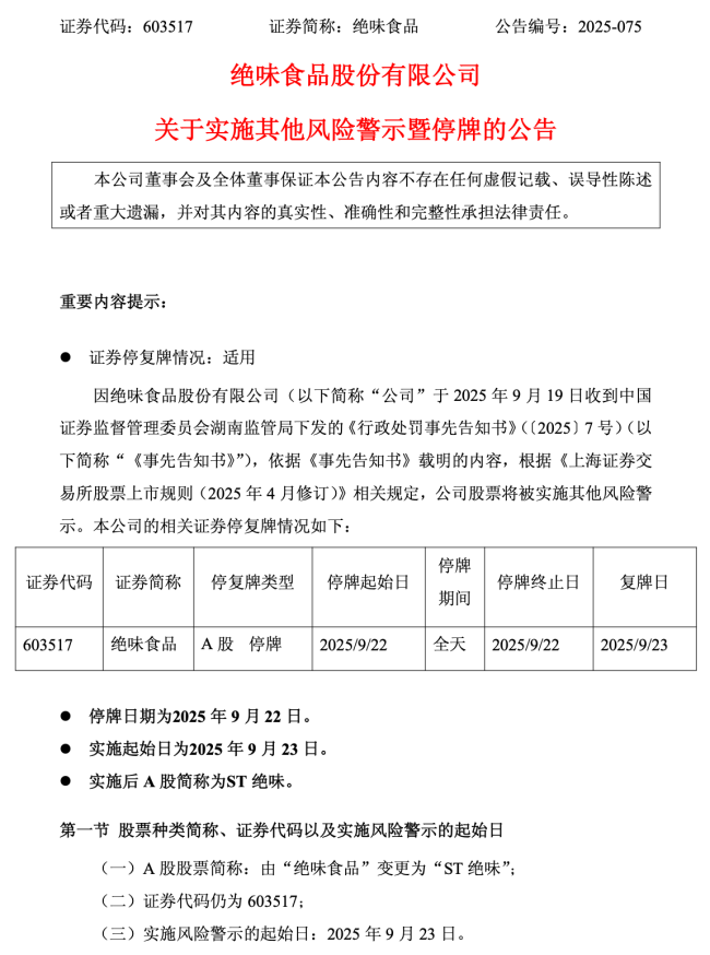
鸭脖大王“百亿”梦碎
除了风口浪尖上的预制菜,卤味巨头的日子同样不好过。
从“排队王”到业绩失速,太二酸菜鱼“神话”褪色
在这场关于“鲜活”的保卫战中,能否重建消费者信任、打磨出可持续的单店模型,将决定太二酸菜鱼是昙花一现,还是完成从“网红”到“长红”的蜕变,市场给出的答案,或许比任何翻台率数据都更残酷,也更真实。
海昌新材欲跨界卫星通信
继东珠生态后,又一家A股公司欲跨界卫星通信领域。
“A+H”第五次冲击上市,八马茶业能否打破“上市即巅峰”诅咒?
八马茶业的上市之路,或仍笼罩着不确定性的阴霾。
医院CT报告单现不文明用语 涉事医院暂未回应
近日,辽宁省新民市一名网友发布视频称,在新民市人民医院做了CT检查后,报告单上出现了不文明用语
北京今日午后大部地区有弱降雨,明后天气温回升 雨后转晴气温升
今天京城上空云层厚重,气温上升缓慢,预计白天最高气温仅21℃左右,体感较凉。午后至傍晚前后,全市大部分地区将有小阵雨或零星小雨,外出时记得带伞并适当增添衣物








