旅游攻略
国务院任免国家工作人员
中新网12月11日电 据人社部网站消息,国务院任免国家工作人员。 任命张文彤为自然资源部副部长;任命祖雷鸣为水利部副部长;任命陈敏为应急管理部副部长;任命李小松为国家疾病预防控制局副局长。
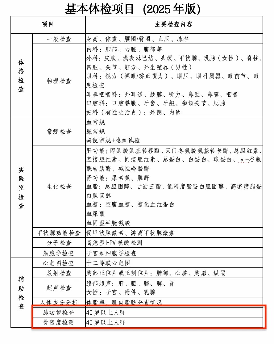
关于体检,到底查什么?国家卫健委建议——
很多人每年体检都在纠结:体检项目一大堆,到底该查什么?随着年龄增加,器官也在衰老,查多了怕浪费钱,查少了又怕漏掉重点……国家卫健委今年10月底发布了《成人健康体检项目推荐指引(2025年版)》,明确推荐了40岁
国产首款重载电动垂直起降飞行器在景德镇首飞成功
12月10日,国产首款重载电动垂直起降飞行器AR-E800在景德镇首飞成功。当天16时52分,随着指令下达,飞控员沉稳地推动操控杆,启动飞行程序。约4分钟后,完成起飞、悬停、回转、前飞、后飞等全部既定试飞科目的AR-E80
首届深圳湾科技周开幕 十大服务平台、十大应用场景及IP发布
深圳特区报讯(记者 熊子恒)12月10日,以“科创坐标,湾有引力”为主题的首届深圳湾科技周在深启幕,致力打造要素高效配置、能量持续释放的“科创引力场”,构建链接全球的“科创合伙人平台”。
商务部:将以海南自贸港封关运作为契机 大力推进制度型开放
中新网12月11日电 在商务部12月11日召开的例行新闻发布会上,商务部新闻发言人何亚东介绍,12月18日,海南自贸港将启动封关运作。2025年以来,根据党中央决策部署,商务部精心做好封关运作各项准备工作,以高水平开放
再弃一子?雅诗兰黛“重塑美妆新境”战略初见成效
作为曾经风靡一时的韩妆代表品牌之一,蒂佳婷也要被卖了?
122亿!国药控股大合作来了
国药控股+工业,今年合作动作频繁。
贵州前首富姜伟的多事之秋
一边面临高达17亿元的诉讼,另一边被证监会立案调查。贵州百灵实控人、贵州前首富姜伟的这个冬天,寒冷异常。
弗兰·加西亚职业生涯首次吃到红牌 两黄变一红离场
在西甲第15轮比赛中,皇家马德里主场迎战塞尔塔。比赛进行到下半场时,皇马后卫弗兰-加西亚在两分钟内连续领到两张黄牌,最终被红牌罚下。这是他职业生涯中首次被罚出场
港股新股卓越睿新尾盘涨幅扩大至85%,总市值超83亿港元 股价现报125港元
每经AI快讯,12月8日,港股新股卓越睿新尾盘涨幅扩大至85%,股价现报125港元,总市值超83亿港元







