旅游攻略
古巴谴责美国在加勒比海升级军事部署
新华社哈瓦那9月18日电(记者蒋彪)古巴外交部18日发表声明,强烈谴责美国政府在加勒比海升级军事部署,指责美方企图为军事入侵委内瑞拉寻找借口。声明说,美国近期在加勒比海不断升级行动,包括增加部署军事力
专访丨期待泰中深化绿色金融与数字经济领域合作——访泰国开泰银行执行副总裁郑卓文
新华社曼谷9月21日电 专访|期待泰中深化绿色金融与数字经济领域合作——访泰国开泰银行执行副总裁郑卓文 新华社记者陈倩慈 常天童 “本届东博会不仅分享了人工智能发展的先进成果,还能激发创新创业
2025世界赛艇锦标赛在沪开幕
中新社上海9月21日电 (记者 缪璐)2025世界赛艇锦标赛开幕式21日在上海青浦水乡客厅·方厅水院举行。来自中国、英国、德国、美国、新西兰等55个国家和地区的1203名运动员、教练员将在23个竞赛项目中展开角逐。
今年以来最强台风“桦加沙”将登陆我国
本报北京9月21日电 (记者李红梅)9月21日上午,今年第18号台风“桦加沙”加强为超强台风级。中央气象台预计,“桦加沙”将于23日凌晨进入南海东北部,24日凌晨至下午将在广东汕尾至海南文昌一带沿海登陆,预计登陆时
管涛:三方面因素支撑人民币汇率走强
中新网9月22日电(记者 石睿)对于人民币汇率走强,中银证券全球首席经济学家管涛9月21日在中国宏观经济论坛2025第三季度论坛上表示,这是内外部因素综合作用的结果。
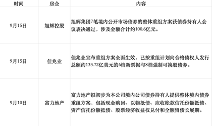
债务化解规模超1.2万亿元!20家房企债务重组,涉碧桂园、融创等
根据中指研究院数据,截至2025年8月,全国共有77家房企发生债务违约,约60家出险房企公布了债务重组进展,其中20家房企的债务重组方案获批。
外卖常见的小碗蒸蛋也可能是预制!
外卖常见的小碗蒸蛋也可能是预制。我们从电商平台购买了三个品牌(金翼、拜艾格、粮农星厨)共四款预制鸡蛋液产品。常见于餐馆堂食和外卖的小碗蒸蛋,也可能有“科技与狠活”?预制菜最近处于“风口浪尖”,其中,有一道常见的预制菜品“鸡蛋羹”引起了澎湃新...
国安主帅塞蒂恩头部受伤 意外未影响指挥比赛
9月18日晚,北京国安队在亚冠2联赛小组首轮主场与越南河内公安战成2比2平。比赛过程中,国安主帅塞蒂恩头部意外受伤,但经过队医紧急处理后,他坚持指挥了整场比赛
iPhone17Pro划痕 展示机掉漆严重
苹果今天正式发售了iPhone 17系列新品,许多用户已经拿到了新机,线下苹果店也上架了展示机供顾客体验。然而,根据大量反馈,在短短一天内,iPhone 17 Pro的展示机就出现了掉漆问题
老城古建焕新颜,北京历史文化地标解锁新玩法
中新网北京9月19日电(陈小雨)去年7月,贯穿北京老城的北京中轴线成功列入《世界遗产名录》,为文化传承注入新动力。一年多来,北京在文物古建保护、老城活力激活等方面持续发力,以多元举措让历史遗存与现代生活交融







