职业电竞
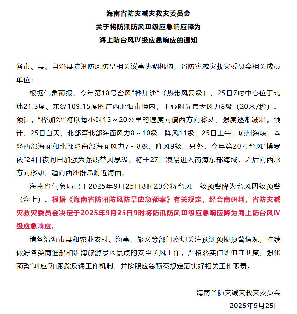
海南将防汛防风Ⅲ级应急响应降为海上防台风Ⅳ级应急响应
中新网9月25日电 据“海南应急管理”微信公众号消息,海南省防灾减灾救灾委员会9月25日发布通知,根据气象预报,今年第18号台风“桦加沙”(热带风暴级),25日7时中心位于北纬21.5度、东经109.15度的广西北海市境内,
聚焦可持续蓝色经济 中外嘉宾共探向海图强新路径
中新网盐城9月25日电(顾名筛)24日下午,由江苏省自然资源厅、盐城市人民政府、江苏省林业局、国家海洋信息中心共同主办的海洋经济高质量发展论坛在江苏盐城举行。中外嘉宾围绕“可持续发展的滨海——向海向新而行 筑
装修建材板块午盘走弱 华瓷股份股价下跌7.41%
9月23日,装修建材板块午盘下跌,以14740.51点收盘,跌幅为2.58%。
20号台风博罗依生成 华南面临强风雨考验
西北太平洋风王已达到巅峰17级以上,风速62米/秒。接下来是我国华南地区需要特别关注的时刻。台风穿过巴士海峡后将直接对准我国华南方向。此外,广东可能还会迎来另一个台风,即西北太平洋92W的发展,该台风已经有所增强
一上班就胸闷咳嗽,下班就好了!浙江男子懵了…没想到元凶竟然是办公室“同事” 猫咪成过敏源
23岁的浙江上班族小刘最近被一个问题困扰:一上班就鼻塞咳嗽,还出现了胸闷,下班回家后症状却神奇地消失了。他怀疑是空调病,但检查结果让他恍然大悟,罪魁祸首竟是办公室那只人人喜爱的“团宠”猫咪
台风致台湾花莲14死 灾情严重待救援
台风“桦加沙”给台湾带来了严重灾害。截至9月24日6时,已造成14人死亡、多人失联、18人受伤、上百人受困等待救援
日本一地限制手机使用 首例地方条例出台
日本爱知县丰明市议会于22日通过了一项条例,旨在敦促市民合理使用手机等电子设备。该条例建议市民在工作和学习之外的时间内,每天使用智能手机、游戏机等电子设备的时间不超过两小时。这是日本首个限制手机等电子设备使用时间的地方条例
3位正厅(拟)履新,他曾是浙江最年轻县长 最新职务调整揭晓
李哲被任命为河南省人民政府副秘书长(正厅级)。他出生于1970年10月,汉族,河南商水人,拥有大学学历和管理学硕士学位,是中共党员
嘉峪关关城文物景区吸引游客
9月23日,甘肃省嘉峪关市嘉峪关关城文物景区内,游人进行旅拍。中新社记者 李亚龙 摄
泰国16个府遭遇洪灾 已致4人死亡
中新社曼谷9月23日电 (记者 李映民)泰国防灾减灾局23日发布洪灾最新通报称,全国共有16个府遭遇洪灾,覆盖北部、东北部、东部及中部地区共63个县,超过74972户居民受灾,已确认4人死亡。







